
2023年9月30日,浙江大学王良静、陈淑洁、姒健敏研究员团队在NatureCommunication(IF=16.6)杂志上发表了一篇题为“Heat-inactivatedBifidobacteriumadolescentisamelioratescolonsenescencethroughPaneth-like-cell-mediatedstemcellactivation”的研究论文。该研究揭示了热灭活的青春双歧杆菌在维持肠干细胞(ISCs)再生和肠道屏障中的作用,并提出改善结肠衰老的菌群目标。

01研究背景
肠上皮是人体内更新最快的组织之一,它使宿主免受各种有害环境因素和病原体的影响。肠道干细胞(ISCs)的再生功能减弱会损害肠上皮的完整性,而肠道衰老伴随着ISCs的功能障碍和衰竭,进一步增加了与年龄相关的肠道疾病的发病率,如慢性便秘、结肠憩室病、营养不良和结直肠癌。作者之前的研究表明青春双歧杆菌是一种共生细菌,在年轻成人的肠道中占主导地位,可以提高多个物种的健康寿命。因此,探索促进ISCs的再生策略可能为改善肠道衰老提供一个光明的前景。
02结果
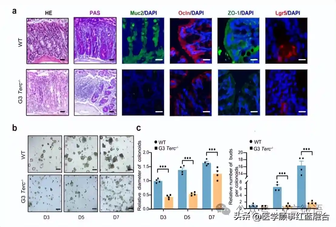
首先,作者观察到早衰型小鼠(G3Terc-/-小鼠)的结肠粘膜比野生型(WT)小鼠薄,其肠屏障受损,表现为杯状细胞减少和肠完整性相关基因(ZO-1和Ocln)表达降低。且Lgr5+肠干细胞的数量显著减少,类器官形成能力显著降低。与此同时,G3Terc-/-小鼠的青春双歧杆菌()相对丰度也低于WT小鼠。这些结果表明,衰老结肠的干性和完整性可能和青春双歧杆菌的丰度有关。

衰老结肠的肠完整性受损和干性减少的特征与青春双歧杆菌的丰度有关
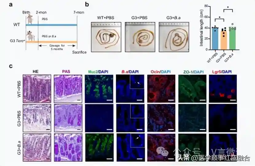
接下来,作者为了探究青春双歧杆菌对衰老结肠的作用,用热灭活处理的对G3Terc-/-小鼠进行灌胃干预。结果发现热灭活恢复了G3Terc-/-小鼠缩短的肠道。组织学分析结果表明,隐窝定位的增加了结肠粘膜厚度、杯状细胞和Lgr5的数量。同时,粪便和血清样本中肠道屏障功能指标紧密连接蛋白(ZO-1和ocln)转录水平上调,脂多糖水平降低。接着,作者又比较了干预小鼠结肠组织中衰老相关基因的表达水平,发现可显著抑制G3Terc-/-小鼠结肠中两个典型的衰老相关基因p21和p53的表达,并恢复Lgr5(衰老负相关基因)的表达。上述结果表明热灭活的青春双歧杆菌可以通过改善肠道屏障功能和恢复ISCs来缓解结肠衰老。

热灭活通过改善G3Terc-/-小鼠的肠屏障和ISCs再生减轻衰老表型
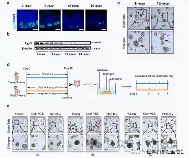
为了探究热灭活对ISCs的再生潜能的促进作用。作者用热灭活对早衰小鼠进行灌胃干预,一个月后分离结肠隐窝并在基质胶中培养以评估其再生潜力。结果表明,Lgr5mRNA水平升高,表明可以提高ISCs的再生潜力。接着作者通过体外试验再次进行验证,用热灭活的处理来自C57BL/6小鼠或早衰型小鼠的原代结肠类器官。结果发现:在形态学上,用青春双歧杆菌处理的结肠直径更大,出芽率也更高,EdU阳性细胞比例显著增加,Lgr5的表达显著上调,再次证实了对ISCs再生潜力的促进作用。

热灭活干预影响结肠隐窝的体内性能,促进了肠干细胞的再生潜力
为了研究促ISCs作用的具体机制,作者检测到热灭活处理后的小鼠结肠液中Wnt/β-catenin信号通路相关蛋白CyclinD1、c-Myc和β-catenin的相对mRNA水平均升高。接着作者将Wnt抑制剂(IWR)加入到结肠类-青春双歧杆菌共培养系统中,发现在IWR的存在下,由青春双歧杆菌诱导的促类器官形成能力显著下降。且Lgr5和Wnt/β-连环蛋白通路相关基因mRNA和蛋白的表达被抑制。将Wnt抑制剂(XAV939)腹腔注射到热灭活处理后的小鼠腹腔内,也可以得到同样的结果。从体外和体内的实验结果均可证明,热灭活的诱导的ISCs增殖作用受到Wnt/β-连环蛋白信号通路的调控。

热灭活的ISCs促进作用与Wnt/β-catenin信号通路的激活有关
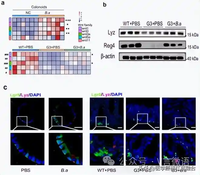
接下来作者进一步探究潘氏细胞是否参与的促ISCs作用。于是该研究检测了潘氏细胞相关基因(Lyz、Reg4、Car4、c-Kit、Bip1和Cd24)在结肠中的mRNA水平,发现上调了这些基因的mRNA表达,在G3Terc-/-小鼠的结肠组织中,Lyz和Reg4的蛋白水平也随着热灭活的介入而显著增加。免疫荧光染色也证实了Lyz和Lgr5在结肠组织中的定位,这表明可能增加位于Lgr5+干细胞旁边的潘氏细胞的数量,从而诱导ISCs再生。

潘氏细胞通过Wnt/β-catenin信号通路参与的促ISCs作用
最后,作者为了深入了解热灭活的有效成分,对的粗组分进行了提取分离。当与热灭活的的分离上清液共培养时,类结肠的大小显著增加,而沉淀的裂解产物没有这种作用。作者随后用来自的上清液组分(包括可溶性多糖、全肽聚糖和脂质)进行干预。结果表明,只有可溶性多糖(SPS)能促进结肠样细胞的增殖,并能增加肠干细胞相关基因Lgr5和Ascl2的表达。这表明SPS可能是的促ISCs作用的潜在有效成分,而不是脂质和肽聚糖。

在本研究中,作者阐明了热灭活的青春双歧杆菌可通过Wnt/β-连环蛋白信号传导增强肠道完整性并刺激Lgr5+肠道干细胞再生,减轻结肠衰老相关的变化且结肠干细胞微环境中的潘氏样细胞参与青春双歧杆菌诱导的ISCs再生。

DOI:10.1038/s47-0
上一篇:
齐鲁细胞荣获2022年山东省“一企一技术”研发中心称号
下一篇:
大会亮点抢先看——“先行探索 美丽加速”